Рекомендации по модели в зависимости от масштаба хозяйства и культур
| Модель | Посевная площадь, га | Парк комбайнов, шт | Пшеница, т/ч | Подсолнечник, т/ч | Рапс, т/ч |
|---|---|---|---|---|---|
| МАСТЕР (Базовый / Макс) | 1 000 – 4 000 | 1 – 4 | 20 / 40 | 10 / 20 | 7 / 15 |
| ПРОФИ (Базовый / Макс) | 3 000 – 8 000 | 3 – 8 | 40 / 80 | 20 / 40 | 15 / 30 |
| ЭКСПЕРТ (Базовый / Макс) | 7 000 – 16 000 | 8 – 16 | 110 / 160 | 55 / 80 | 45 / 65 |
Посевная площадь: 1 000 – 4 000 га
Парк комбайнов: 1 – 4 шт
Пшеница: 20 / 40 т/ч
Подсолнечник: 10 / 20 т/ч
Рапс: 7 / 15 т/ч
Посевная площадь: 3 000 – 8 000 га
Парк комбайнов: 3 – 8 шт
Пшеница: 40 / 80 т/ч
Подсолнечник: 20 / 40 т/ч
Рапс: 15 / 30 т/ч
Посевная площадь: 7 000 – 16 000 га
Парк комбайнов: 8 – 16 шт
Пшеница: 110 / 160 т/ч
Подсолнечник: 55 / 80 т/ч
Рапс: 45 / 65 т/ч

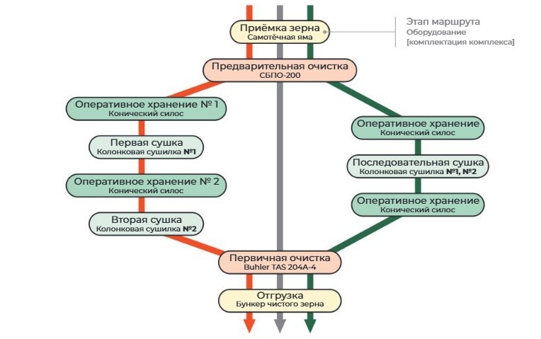
- Комплекс полностью собирается и испытывается на заводе-изготовителе - На площадке заказчика требуется только подключение к коммуникациям (газ, электричество) - Исключены ошибки монтажа, которые возникают при строительстве на месте

-Монтаж занимает от 3 до 7 дней (зависит от модели)
-Ввод в эксплуатацию — до 14 дней с момента доставки
-Вы получаете работающий комплекс к началу уборочной страды

-Вертикальная компоновка оборудования
-Компактная занимаемая площадь
-Не требуется строительство дополнительных зданий и сооружений

-Современная система управления контролирует все процессы -Минимальное участие оператора -Автоматическое поддержание параметров сушки и очистки -Удалённый мониторинг (в версии МАКС)

-Оптимизированные воздушные потоки снижают расход топлива -Эффективная теплоизоляция модулей -Экономия газа / дизеля до 15–20% по сравнению с аналогами

-Равномерная сушка без перегрева и повреждения зерна -Высокая степень очистки от примесей -Сохранение всхожести семенного материала -Снижение травмирования зерна
Компания предлагает готовые решения «под ключ» для агрохозяйств, элеваторов и перерабатывающих предприятий. Основной фокус — высокопроизводительные зерноочистительные комплексы, которые работают как единая автоматизированная система.